Um hier nichts durcheinander zu bringen:
ich meinte nicht die Lok stromlos abstellen, sondern die ANlage abstellen. Gemeinhin also nach dem "Stecker ziehen".

ich meinte nicht die Lok stromlos abstellen, sondern die ANlage abstellen. Gemeinhin also nach dem "Stecker ziehen".
Dann hast Du etwas gelesen was ich nicht geschrieben habe.Bigfoot schrieb:Sehe ich das richtig das das BM1 Modul in Kombination mit der Roco 10764 nicht funktioniert. Ich meine wenigstens das herausgelesen zu haben?

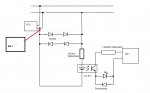
... und bleibt stehen.Der Decoder reagiert doch lediglich auf das durch das BM1 Signal veränderte Digitalsignal und bremst darauf hin. ...
Er fährt wieder mit der progrmmierten Beschleunigung an (und weiter).Zum anfahren wird das BM1 überbrückt und das "normale" Digitalsignal liegt wieder am Gleis an.
Was passiert jetzt, setzt sich der Zug wieder selbstständig in Bewegung oder bleibt er stehen?


