Hallo,
hab mir überlegt meine Signale und die Gleise im Schattenbahnhof mit dem Einschaltverzögertes Zeitrelais EVZ-ZR und dem Universalfernschalter UFS von IEK automatisch von Fahrt wieder auf Halt zu stellen.
Das ganze soll folgendermaßen funktionieren:
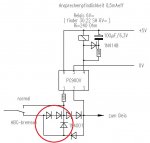
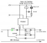
Zug steht vorm Halt zeigenden Signal, ich betätige den Taster um das Signal auf Fahrt zu stellen, der Strom fließt zum UFS (Eingang grün) und von dort zum EVZ-ZR, das Relais überbrückt den Bremsbaustein und der Zug fährt los, gleichzeitig startet der Timer am EVZ-ZR.
Nach Ablauf der Zeit wird ein Impuls an den UFS (Eingang rot) gesendet, der Bremsbaustein wird wieder aufgeschaltet und das Signal auf Halt gestellt.
Solange ich diesen Aufbau für jedes einzelne Signalbild habe sollte es funktionieren.
Aber gibt es eine Möglichkeit das EVZ-ZR nur einmal für eine ganze Signalgruppe zu benutzen ohne das sich alle Signale auf Fahrt stellen sobald ich einen Taster drücke? Die Leitungen würden sich ja alle am Start Eingang des EVZ-ZR treffen und der Strom folglich bei nur einem betätigtem Taster von dort auch an alle weiteren UFS-Eingänge fließen und alle Signale auf Fahrt stellen. Oder liege ich da falsch?
Ich hoffe das klingt jetzt nich zu verwirrend, könnte ja mal versuchen nen Schaltplan zu malen.
Die Alternativen wären entweder
1. jedem Taster ein MT-3 von Tams zuzuordnen oder
2. nach dem Signal bzw in der Ausfahrt des Schattenbahnhofes ein kleines Stück Gleis abzutrennen und den Schaltimpuls mittels GBM an den EVZ-ZR zu leiten der dann alle Signale über die UFS auf Halt stellt oder
3. den Eingang des EVZ-ZR mittels eines UFS von der Weichenstellung abhängig dem zugehörigem Gleis und Signaltaster aufzuschalten. Funzt aber bestimmt nur im Schattenbahnhof wenns um Halt oder Fahrt geht aber nicht bei verschiedenen Signalbildern an einem Signal.
Hat da jemand ne Idee was am besten funzt (außer digital mit PC schalten)?
vg Thomas
hab mir überlegt meine Signale und die Gleise im Schattenbahnhof mit dem Einschaltverzögertes Zeitrelais EVZ-ZR und dem Universalfernschalter UFS von IEK automatisch von Fahrt wieder auf Halt zu stellen.
Das ganze soll folgendermaßen funktionieren:
Zug steht vorm Halt zeigenden Signal, ich betätige den Taster um das Signal auf Fahrt zu stellen, der Strom fließt zum UFS (Eingang grün) und von dort zum EVZ-ZR, das Relais überbrückt den Bremsbaustein und der Zug fährt los, gleichzeitig startet der Timer am EVZ-ZR.
Nach Ablauf der Zeit wird ein Impuls an den UFS (Eingang rot) gesendet, der Bremsbaustein wird wieder aufgeschaltet und das Signal auf Halt gestellt.
Solange ich diesen Aufbau für jedes einzelne Signalbild habe sollte es funktionieren.
Aber gibt es eine Möglichkeit das EVZ-ZR nur einmal für eine ganze Signalgruppe zu benutzen ohne das sich alle Signale auf Fahrt stellen sobald ich einen Taster drücke? Die Leitungen würden sich ja alle am Start Eingang des EVZ-ZR treffen und der Strom folglich bei nur einem betätigtem Taster von dort auch an alle weiteren UFS-Eingänge fließen und alle Signale auf Fahrt stellen. Oder liege ich da falsch?
Ich hoffe das klingt jetzt nich zu verwirrend, könnte ja mal versuchen nen Schaltplan zu malen.
Die Alternativen wären entweder
1. jedem Taster ein MT-3 von Tams zuzuordnen oder
2. nach dem Signal bzw in der Ausfahrt des Schattenbahnhofes ein kleines Stück Gleis abzutrennen und den Schaltimpuls mittels GBM an den EVZ-ZR zu leiten der dann alle Signale über die UFS auf Halt stellt oder
3. den Eingang des EVZ-ZR mittels eines UFS von der Weichenstellung abhängig dem zugehörigem Gleis und Signaltaster aufzuschalten. Funzt aber bestimmt nur im Schattenbahnhof wenns um Halt oder Fahrt geht aber nicht bei verschiedenen Signalbildern an einem Signal.
Hat da jemand ne Idee was am besten funzt (außer digital mit PC schalten)?
vg Thomas



für + und - nachverfolgen und dann schreiben. So ist es leider nur





